订购/支持:theta_gene@163.com
公司网址:http://www.theta-gene.com


Purposes |
CAG-DNMT3A-DNMT3L-XTEN80-dCas9-HA-2xNLS-BFP-KRAB |
CAG-TET1CD-XTEN80-dCas9-3xNLS-P2A-BFP |
Expresses dCas9 repressor KRAB-dCas9-MeCP2 and blasticidin resistance |
Expresses dCas9 repressor KRAB-dCas9 and blasticidin resistance |
Constitutive CRISPR interference (CRISPRi) knock in construct into the AAVS1 locus |
Dox-inducible CRISPR interference (CRISPRi) knock in construct into the AAVS1 locus |
Dox-inducible CRISPR interference (CRISPRi) knock in construct into the AAVS1 locus with mCherry marker |
Inactivated Cas9 (dCas9) fusion to KRAB and MeCP2 for the purpose of targeted repression |
Inactivated Cas9 (dCas9) fusion to KRAB and MeCP2 for the purpose of targeted repression |
Inactivated Cas9 (dCas9) fusion to VPR for the purpose of targeted activation |
Inactivated Cas9 (dCas9) fusion to VPR for the purpose of targeted activation |
Lentiviral expression plasmid encoding dCas9-VPR and a P2A linked mCherry marker |
Inactivated Cas9 (dCas9) fusion to VPR for the purpose of targeted activation |
Inactivated Cas9 (dCas9) fusion to VPR for the purpose of targeted activation |
Expresses CRISPRa components including dCas9-VP64, Synergistic Activation Mediators (SAM), mCherry, and gRNA expression cassette, blasticidin selective |
Expresses dCas9-SunTag(24X) fusion and a fluorescent indicator BFP. |
dCas9 fused to 24 copies of the GCN4 peptide v4, which is part of the SunTag system |
Plasmids |
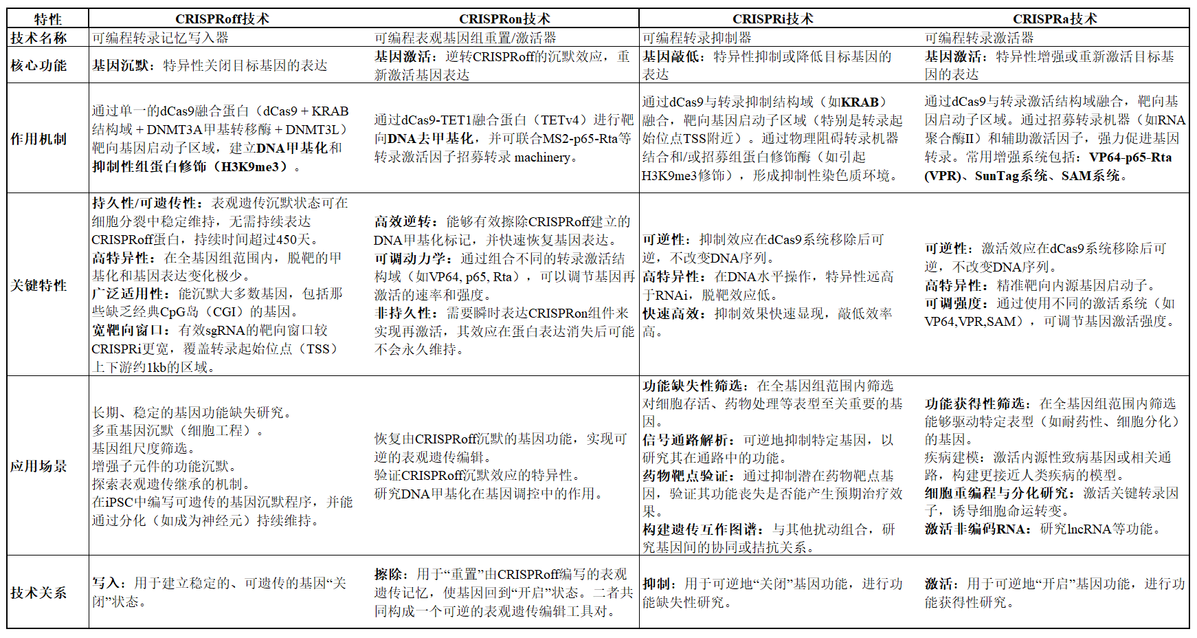
CRISPRoff-v2.1 |
CRISPRon |
lentiCRISPRi(v2)-Blast |
lentiCRISPRi(v1)-Blast |
pAAVS1-NC-CRISPRi (Gen3) |
pAAVS1-NDi-CRISPRi (Gen2) |
pAAVS1-NDi-CRISPRi (Gen1) |
pX458-Ef1a-dCas9-KRAB-MECP2-H2B-mCherry (CRISPRi) |
pX458-Ef1a-dCas9-KRAB-MECP2-H2B-GFP (CRISPRi) |
pX458-Ef1a-dCas9-VPR-H2B-mCherry (CRISPRa) |
pX458-Ef1a-dCas9-VPR-H2B-GFP (CRISPRa) |
dCas9-VPR_P2A_mCherry |
pX458-Ef1a-dCas9-VPR-H2B-mCherry (CRISPRa) |
pX458-Ef1a-dCas9-VPR-H2B-GFP (CRISPRa) |
pCRISPRa_all-in-one
|
pHR-pSFFV-dCas9-SunTag-P2A-BFP-dWPRE |
pHRdSV40-NLS-dCas9-24xGCN4_v4-NLS-P2A-BFP-dWPRE |